BLOG

2024.04.04 | スタッフ

東京都の「宅地開発無電柱化推進事業」で、宅地開発を補助金で電線電柱のないまちづくり!

無電柱化を推進するために令和2年度から3年度まで東京都が行っておりました、宅地開発時を対象とした「宅地開発無電柱化パイロット事業」ですが、宅地開発時の新たな電柱設置の防止を本格的に進めていくため、パイロット事業を拡充し、名称を新たに「宅地開発無電柱化推進事業」として実施されることが決まりました。補助対象の開発面積の制限(3,000平方メートル未満)が撤廃されました

(※ウソかホントか、この事業の発端は、小池都知事の自宅近くで大きな敷地の邸宅が売却され、細かく分割されて分譲されたことだそうです。そこの道路に新たに電柱が立ったのを見て、ミニ開発でも無電柱化を進めるべきとのことで、補助金をつけるようになったとのことです…。)

東京都の“宅地開発無電柱化推進事業(パイロット事業)”とは

東京都では無電柱化に対して小池都知事が政策を打ち出し、前向きに取り組んで来ましたが、特に私有地などに関してなかなか進んでいませんでした。そこで東京都が発表したのは「宅地開発無電柱化パイロット事業」というものでした。令和5年度は「宅地開発無電柱化推進事業」として、拡充され面積要件も撤廃されます。

無電柱化について、小池都知事は、国会議員の頃から力を入れており、都道府県では初めての無電柱化推進条例を制定し、全ての都道における電柱の新設を禁止しました。その条例の影響もあって、センターコアエリアでの都道における無電柱化率は、ほぼ100%に近づいています。

ただ電柱の新設を禁止するのではなく、無電柱化を希望する区市町村を支援し、再開発における面的な展開、コストの縮減に対してスピード感をもって東京都は取り組んできました。しかし、民間の小規模な宅地開発ではコストの問題などから、無電柱化が進まずに電柱が新設されてしまいます。

そこで、発表されたのが「宅地開発無電柱化推進事業」です。具体的には、無電柱化に先導的に取り組む開発事業者に費用を東京都が助成する事業です。
本事業に認定された開発事業は、別途定める「宅地開発無電柱化推進事業実施要綱」に基づき、無電柱化に係る費用の補助を受けることができます

出典:THE PAGE

令和6年更新:事業概要

令和5年度に拡充された内容

  • 1.補助対象の開発面積の制限(3,000平方メートル未満)を撤廃
    宅地開発時の新たな電柱の設置を幅広く防止するため、補助対象の面積要件が撤廃されました。
  • 2.地中化のために必要となる引込柱の建柱を是認
    無電柱化に伴う設計協議にかかる時間を短縮するため、開発区域内に電線類を引き込むための建柱(引込柱)も可能となりました。
  • 3.補助金額 3,000㎡未満 無電柱化に係る総事業費2,000万円まで。3,000㎡以上は6,000万円まで。

事業概要

補助対象者

東京都内において、法第29条の開発許可を受けて行う開発事業で、下記の応募要件を満たすもの

応募要件

推進事業の応募には、下記の要件を満たす必要があります。

1.原則として戸建住宅のみを用途とする開発事業であること。
2.公道又は私道を整備する事業であること。
3.下記のいずれかの管理方式により管路等工作物を管理する事業であること。

➀公道における管理方式(いずれも公道を管理する自治体の道路管理者としての同意が得ることができるもの。)
(ア) 電線管理者管理方式 電線管理者が整備し、地中化される管路(直埋方式を含む。)等工作物を電線管理者が管理する方式
(イ) 自治体管理方式 開発事業者が整備し、地中化される管路等工作物を道路占用物として自治体が管理する方式
(ウ) 組合管理方式 開発事業者が整備し、地中化される管路等工作物を組合(開発行為により築造される道路に面する土地所有者等による管理組合)が管理する方式

②私道における管理方式 自営設備方式 開発事業者が整備し、地中化される管路等工作物を電線管理者及び自治体以外の者(開発行為により築造される道路に面する土地所有者等による管理組合を含む。)が管理する方式

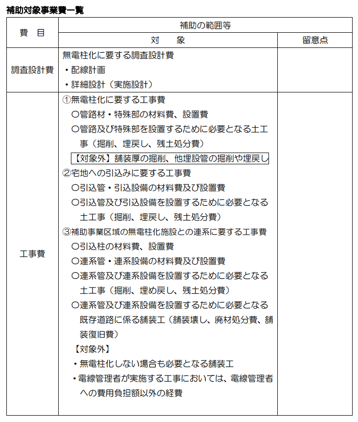
補助対象となる費用

無電柱化の調査設計費・工事費(引込柱含む)

補助限度額等

3,000平方メートル未満

・補助対象の限度額は、無電柱化に係る総事業費2,000万円まで
総事業費の5分の4(80%)を補助(電線、地上機器の費用は電力会社負担)

東京都補助金3000㎡未満
3,000平方メートル以上

・補助対象の限度額は、無電柱化に係る総事業費6,000万円まで
総事業費の3分の2を補助(電線、地上機器の費用は電力会社負担)

補助対象

※この制度は国土交通省の都市局が昨年度創設した、無電柱化まちづくり促進事業を受けて、東京都が拡充したものになるため、補助費用のうち半分は国費で補助されます。

実施期間

実施期間:令和6年4月1日から令和8年3月31日まで

・本事業は、各年度予算の範囲内で実施します。
・認定された推進事業は、上記の期間内に完了する必要があります。
・法第36条第2項による検査済証を受けたことを完了とします。

東京都の担当の方ともお話しまして、補助費用には限りがあり、当社にご相談いただいているものも含めてすでに10数件ほどの申請がありそうなので、現在開発の申請を進めている案件がありましたら、お早めの申請をおすすめします。ぜひ当社へご相談ください!

また、東京都には、土地区画整理事業に対する無電柱化の補助金もありますので、そのご相談も受け付けております。

補助金を申請・活用した場合の無電柱化参考費用

今回の事業を簡単にまとめると、3,000㎡未満の新たに道路を築造する戸建ての宅地開発で、最大2,000万円まで無電柱化の設計費・工事費の補助金が出ます3000㎡以上の新たに道路を築造する戸建ての宅地開発で、最大6,000万円まで無電柱化の設計費・工事費の補助金が出ます。

当社では、令和2、3年度に無電柱化推進事業(パイロット事業)を活用した宅地開発を3件対応させて頂きました。

ご検討される場合は、対象の開発地を無電柱化推進事業(パイロット事業)に申請することによって、どれほど補助金が出るのか換算されることをおすすめ致します。

【10宅地を無電柱化した場合の費用例】
費用項目 金額(円)
無電柱化設計・協議・工事費 12,500,000
東京電力連系管路構築費用 800,000
NTT東日本連携管路費用 900,000
CATV連携管路費用 900,000
無電柱化総事業費 15,100,000
補助金額(80%) -12,080,000
無電柱化実質負担概算額 3,020,000
戸当たりの実質負担概算額 302,000

※過去の事例を基にした参考費用となります。案件によって費用が増減する可能性がございます。ご不明な場合は、お気軽にジオリゾームにご相談ください

大規模開発の無電柱化事例、総区画300区画以上での無電柱化の事例、図面等をご紹介した無料ダウンロード冊子は、こちらからお気軽にダウンロードしてください

ジオリゾームでは「宅地開発無電柱化推進事業(パイロット事業を含む)」は実績6件。進行中の案件も2件です。

当社に依頼する4つのメリットとして以下の項目があげられます。

当社ではこれまでに、宅地開発無電柱化推進事業(パイロット事業を含む)の案件を6件対応いたしました!現在、宅地開発無電柱化推進事業の案件は2件進行中です。

②独立系の強みを活かして、普段から、住宅開発地の無電柱化事業で電線事業者や行政との協議や申請などの手続きを弊社で行っておりますので、スムーズかつスピーディーに対応致します。

③これまで無電柱化の実績も多数ありますので、安心して当社にお任せください!

④行政、電線事業者に低コスト手法で行う旨を提案しますので、通常の事業で実施されるより、安い金額で実施することができます。

上記の内容についてご不明点等あればお気軽にお問い合わせフォームやお電話(東京:03-5606-4470、大阪:06-6381-4000)でご連絡ください。1営業日以内にお返事させていただきます。

お客様のご希望に応じてオンライン打ち合わせ(Teams使用)での対応も可能ですので、遠方の方でもお気軽にお声がけいただけたらと存じます。見積作成・オンライン打ち合わせ 、どちらも無料で対応させていただいております。

こちらのページを読まれた方は以下のページもよく読まれております。

ジオリゾームのHPには他にもこのようなページがあります!
5~10区画ほどのミニ開発でも無電柱化できます!
無電柱化の低コスト提案
ジオリゾームの新商品「IPPONでも無電柱化」
実績とお客様の声
よくあるご質問

ご興味のあるページがございましたら、是非ご覧ください!
ジオリゾームは2003年から無電柱化事業を開始し、設計から施工まで一貫して行う独立系企業の無電柱化トップランナーです。

ちょっとした疑問、質問にも丁寧に対応致します。ご興味ある方は一度お気軽にお問い合わせください。無料でオンライン相談も受け付けておりますので、是非ご活用ください。

無電柱化お問い合わせバナー

*業務時間外は、直接担当者に繋がります。

お問合わせ・ご相談 資料請求

お困りごとなど、お気軽にご相談ください。
スタッフ写真



一覧へ戻る